找回密码
 立即注册

QQ登录

只需一步,快速开始

查看: 46|回复: 1

[求助] 边界混合求助

[复制链接]

1

主题

7

回帖

0

威望

实习生

积分
10
发表于 2026-2-24 22:28 | 显示全部楼层 |阅读模式
悬赏10金钱未解决
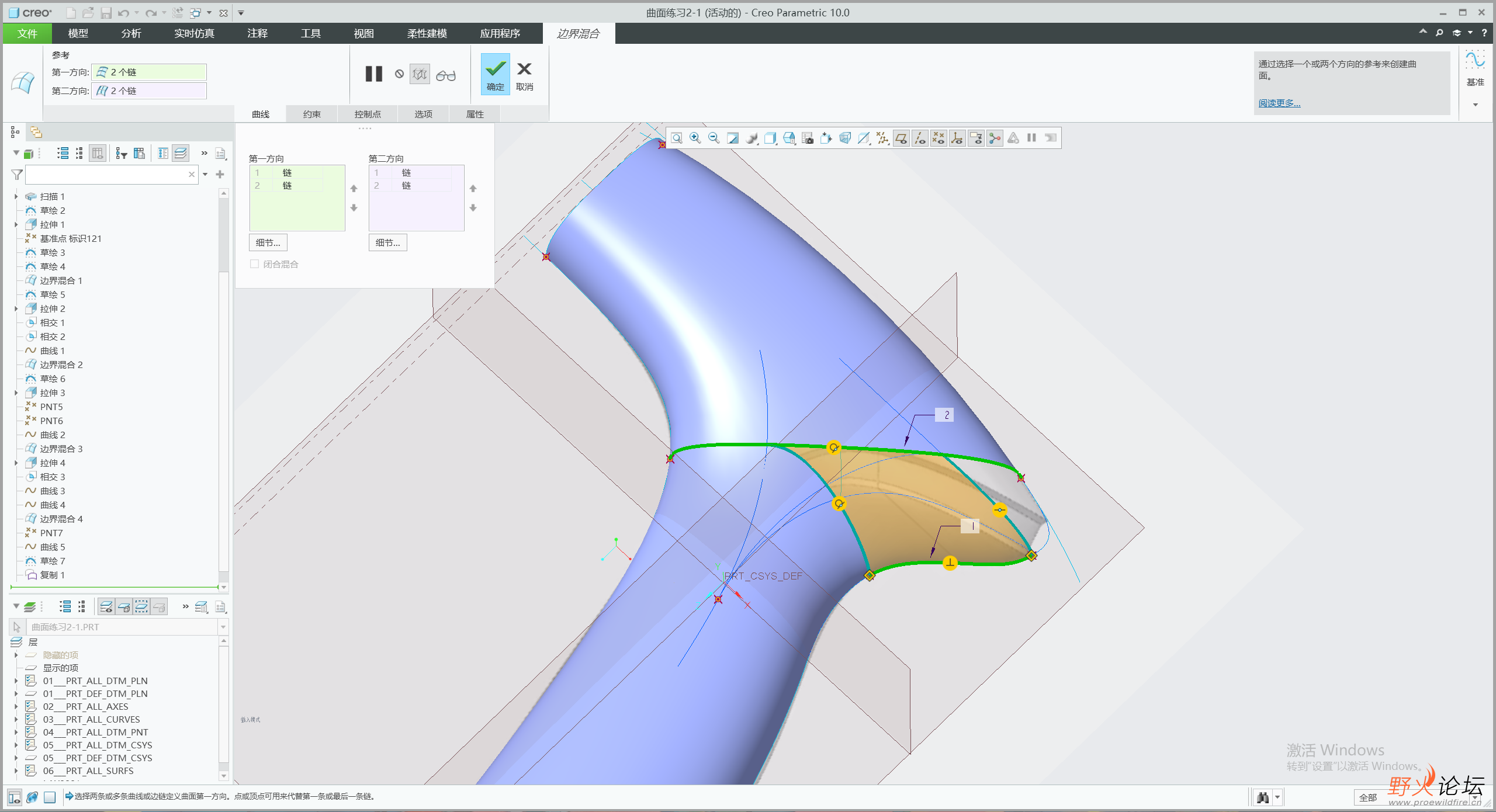
为什么图1的边界混合能成功,但是修剪过后的(图2)就不行,以及求助这个模型应该怎么画,谢谢各位大佬

1

1

2

2

3

3

1.prt.rar

206.95 KB, 下载次数: 0

1

主题

7

回帖

0

威望

实习生

积分
10
 楼主| 发表于 2026-2-24 22:29 | 显示全部楼层
用的是creo10的版本,求助各位大佬
回复

使用道具 举报

您需要登录后才可以回帖 登录 | 立即注册

本版积分规则

关闭

站长推荐上一条 /1 下一条

本站为非营利性站点,部分资源为网友搜集或发布,仅供学习和研究使用,如用于商业用途,请购买正版。站内所发布的资源,如有侵犯你的权益,请发邮件联系我们,本站将立即改正或删除。

手机版|小黑屋|野火论坛(©2007~2026) ( 苏ICP备11036728号-2 )苏公网安备 32039102000103号|站长QQ28016688

GMT+8, 2026-2-25 06:19 , Processed in 0.147662 second(s), 25 queries .

快速回复 返回顶部 返回列表