找回密码
 立即注册

QQ登录

只需一步,快速开始

查看: 961|回复: 16

[求助] 倒圆角怎么删除或者改小

[复制链接]

6

主题

415

回帖

0

威望

工程师

积分
476
发表于 2026-2-7 14:31 | 显示全部楼层 |阅读模式
这个图纸上的圆角不让直接删除,需要改小一点
020202.png

6

主题

415

回帖

0

威望

工程师

积分
476
 楼主| 发表于 2026-2-7 14:33 | 显示全部楼层
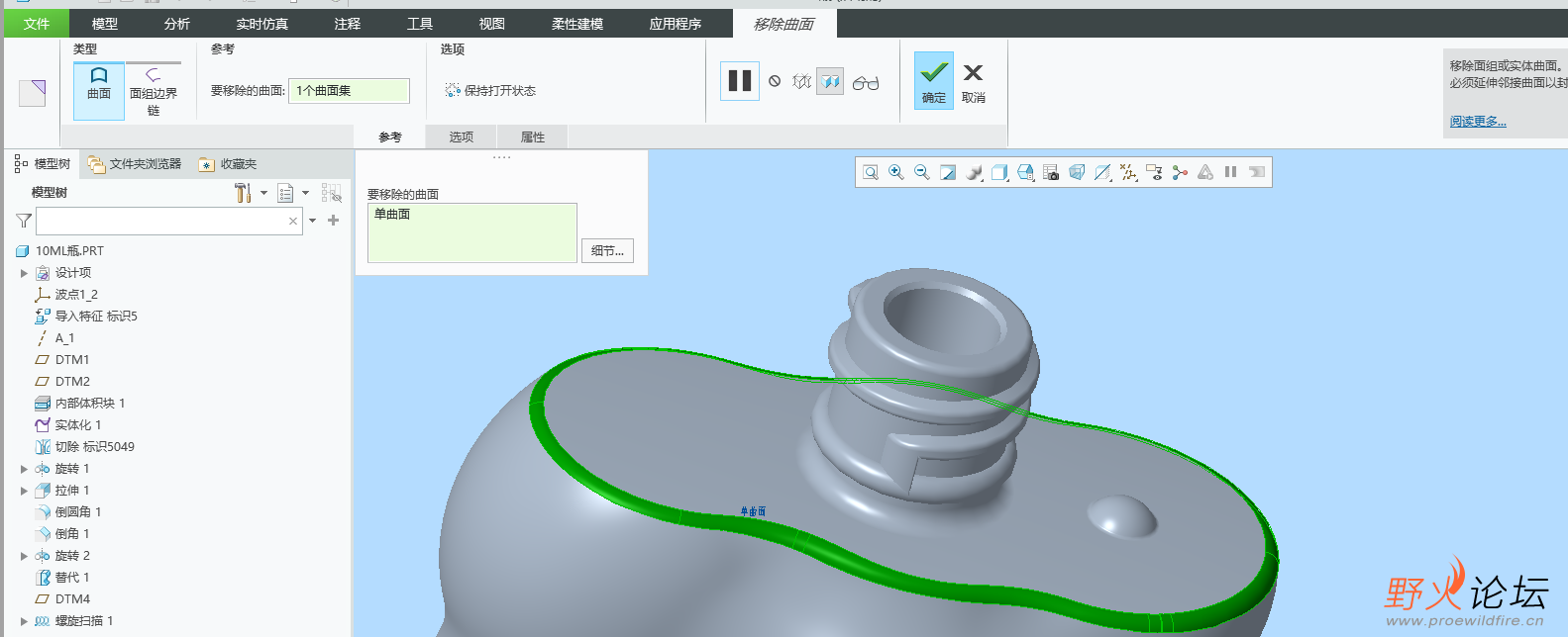
选中圆角面直接移除也不行
03030303.png
回复

使用道具 举报

6

主题

415

回帖

0

威望

工程师

积分
476
 楼主| 发表于 2026-2-7 14:34 | 显示全部楼层
柔性建模里面的编辑倒圆角也不行  改大小没用 移除也没反应
04040404004.png
回复

使用道具 举报

120

主题

3659

回帖

458

威望

教授

积分
5314

热心助人勋章优秀会员勋章希望之星勋章

QQ
发表于 2026-2-7 14:40 | 显示全部楼层
面,扩大,补一下就可以。
回复

使用道具 举报

6

主题

415

回帖

0

威望

工程师

积分
476
 楼主| 发表于 2026-2-7 14:43 | 显示全部楼层
怎么分卷上传文件啊  太大了..
回复

使用道具 举报

6

主题

415

回帖

0

威望

工程师

积分
476
 楼主| 发表于 2026-2-7 14:50 | 显示全部楼层
钟汉昌 发表于 2026-2-7 14:40
面,扩大,补一下就可以。

试过 扩面了  没成功
回复

使用道具 举报

6

主题

415

回帖

0

威望

工程师

积分
476
 楼主| 发表于 2026-2-7 14:55 | 显示全部楼层
怎么不让我上传啊  说格式不对@野火
050505.png
回复

使用道具 举报

6

主题

415

回帖

0

威望

工程师

积分
476
 楼主| 发表于 2026-2-7 14:56 | 显示全部楼层
上传不了
123456.png
回复 1 0

使用道具 举报

14

主题

571

回帖

33

威望

高工

积分
807
发表于 2026-2-7 15:16 | 显示全部楼层
这种就是和楼上大佬说的一样,柔性建模不行,移除不行,那大概率这玩意就不是一个纯粹的圆角,那么你就复制外形面和上表面,延长,合并,实体化,先将这个圆角给他去掉,然后再去重新倒圆角就好了
回复

使用道具 举报

1

主题

175

回帖

2

威望

工程师

积分
221
发表于 2026-2-7 16:30 | 显示全部楼层
我的想法是把先复制想要编辑的圆角面,再把上边和侧面的面也复制并延伸,再合并实体化,再倒圆角
回复

使用道具 举报

您需要登录后才可以回帖 登录 | 立即注册

本版积分规则

关闭

站长推荐上一条 /1 下一条

本站为非营利性站点,部分资源为网友搜集或发布,仅供学习和研究使用,如用于商业用途,请购买正版。站内所发布的资源,如有侵犯你的权益,请发邮件联系我们,本站将立即改正或删除。

手机版|小黑屋|野火论坛(©2007~2026) ( 苏ICP备11036728号-2 )苏公网安备 32039102000103号|站长QQ28016688

GMT+8, 2026-5-18 01:37 , Processed in 0.183288 second(s), 27 queries .

快速回复 返回顶部 返回列表