找回密码
 立即注册

QQ登录

只需一步,快速开始

楼主: 晴天And

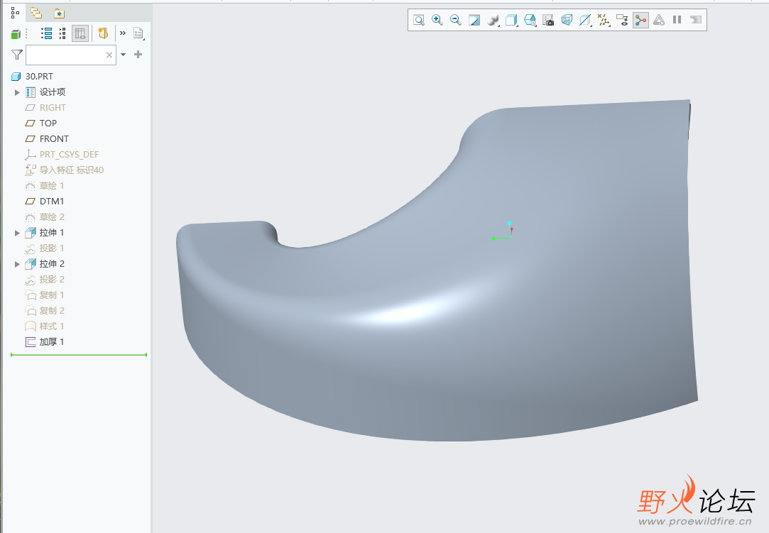
[求助] 这种曲面应该怎么接才顺

[复制链接]

11

主题

240

回帖

3

威望

工程师

积分
306
发表于 2025-7-26 10:00 | 显示全部楼层

你的右边的边界线不是用的文档的里的线,没有重合
生命在于运动
回复

使用道具 举报

10

主题

217

回帖

4

威望

工程师

积分
266
发表于 2025-7-26 10:56 | 显示全部楼层
失落的圣诞节 发表于 2025-7-26 10:00
你的右边的边界线不是用的文档的里的线,没有重合

那就拆五边面。。。
回复

使用道具 举报

6

主题

134

回帖

7

威望

助工

积分
194
发表于 2026-1-14 16:04 | 显示全部楼层
每日一练!自我感觉还不错 2.png 30.prt.zip (261.76 KB, 下载次数: 3, 售价: 1 金钱)

回复

使用道具 举报

您需要登录后才可以回帖 登录 | 立即注册

本版积分规则

关闭

站长推荐上一条 /1 下一条

本站为非营利性站点,部分资源为网友搜集或发布,仅供学习和研究使用,如用于商业用途,请购买正版。站内所发布的资源,如有侵犯你的权益,请发邮件联系我们,本站将立即改正或删除。

手机版|小黑屋|野火论坛(©2007~2026) ( 苏ICP备11036728号-2 )苏公网安备 32039102000103号|站长QQ28016688

GMT+8, 2026-2-11 05:44 , Processed in 0.137825 second(s), 26 queries .

快速回复 返回顶部 返回列表